如何判断一个原料是否能申报化妆品新原料?判定依据有哪些?

截至2024年9月底,国家药品监督管理局数据查询信息显示5款新原料状态显示已注销、3款新原料取消备案,在注销和取消备案的原料中,均有2款作为已使用的化妆品原料管理。

因此,企业在申报化妆品新原料前,需高度关注拟申报的原料是否为化妆品新原料,在申报前期做好化妆品新原料的预评估工作非常重要。

本次,瑞欧科技将结合相关法规和导则,对化妆品新原料的判定进行梳理和汇总,并给出举例,帮助企业更好地判断申报原料是否为新原料:
化妆品新原料判定依据

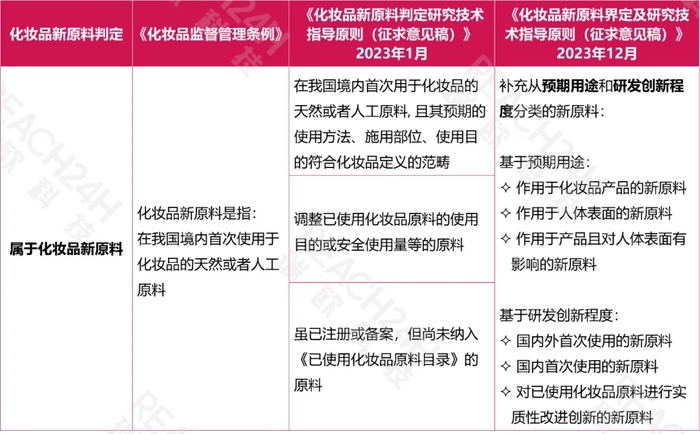
《化妆品监督管理条例》指出化妆品新原料是指在我国境内首次使用于化妆品的天然或者人工原料。

2023年1月,中国食品药品检定研究院发布的《化妆品新原料判定研究技术指导原则(征求意见稿)》进一步做出指导。

2023年12月,中国食品药品检定研究院结合行业反馈意见再次起草了《化妆品新原料界定及研究技术指导原则(征求意见稿)》,从不同维度对化妆品新原料定义的内涵与外延予以明确,以满足新法规下化妆品行业发展和监管需求。

如何判断是否为化妆品新原料

1. 属于化妆品新原料

化妆品新原料

化妆品新原料举例

2. 不属于化妆品新原料

不属于化妆品新原料

不属于化妆品新原料举例


企业介绍   |    资讯中心   |    产品中心   |    品牌展示    |      联系我们



undefined

韩国韩辰医药美容集团有限公司                                                       

广州俏丽臣化妆品有限公司

全国热线

400-6609-315

网址:www.korhanchen.com

关注我们